您好!欢迎来到贵州中住投建设集团有限公司【官网】!-广西消防资质挂靠 广西建筑资质盖章 广西建筑资质挂靠加盟开设分公司 广西装修工程资质挂靠 广西建筑机电安装工程资质加盟 广西建筑资质挂靠加盟
贵州中住投建设集团有限公司【官网】
联系人:
手 机:18586833311
电 话:0851-85622159
邮 箱:2488933858@qq.com
网 址:3973.wangid.com
地 址:贵阳市花果园中央商务区1号楼23层

石峥嵘:《建筑防火·底层逻辑》系列专题——安全疏散-第7部分:双向、单向走道与疏散距离的适应原则及应用。理解双向、单向走道的规范适应原则,可系统解决走道的疏散距离问题。
基于第一性原理,深入剖析建筑防火和消防设施领域的本质原理和底层规律!
今天,我们讲解安全疏散专题的第7部分:双向、单向走道与疏散距离的适应原则及应用。
根据安全出口的数量及房间疏散门的相对位置,疏散走道的疏散形式可分为双向疏散走道和单向疏散走道。
本专题围绕双向疏散走道与单向疏散走道的基本概念、判定原则及规范应用,系统梳理了两类走道在《建筑设计防火规范》中的对应关系与疏散距离控制要求,并结合一字形、环形(回形)等常见走道形式,提出统一的判定与计算思路。有效避免对规范中“位于两个安全出口之间”或“袋形走道”等条文表述的机械套用。
注:本专题适用于民用建筑房间疏散门至最近安全出口的疏散距离控制。
一、双向、单向疏散走道的概念
根据安全出口的数量及房间疏散门的相对位置,疏散走道的疏散形式可分为双向疏散走道和单向疏散走道【图示1】。
顾名思义,双向疏散走道是指具备两个不同疏散方向的走道;单向疏散走道是指仅有一个疏散方向的走道。具体定义与判定标准如下:

【图示1】双向、单向疏散走道示意图
1.双向疏散走道
双向疏散走道是指位于两个安全出口之间的走道段。该区域内的房间疏散门具备两个疏散方向,可分别通向不同的安全出口【图示2】,因此现行标准允许的疏散距离较长。在现行标准中,“位于双向疏散走道的房间疏散门”通常表述为“位于两个安全出口之间的房间疏散门”。
双向疏散走道的判定标准:若某走道段的房间疏散门能够朝两个不同方向疏散,且分别通向不同的安全出口,则该走道段可认定为双向疏散走道。

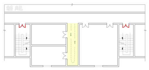
【图示2】双向疏散走道(中间双向箭头区域)
2.单向疏散走道(袋形走道)
单向疏散走道是指仅能通过一个方向通往安全出口的走道,其尽端无出口,因形似“口袋”,又称“袋形走道”【图示3】。在现行标准中,“位于单向走道的房间疏散门”通常表述为“位于袋形走道的疏散门”。

【图示3】单向疏散走道(袋形走道,两侧单向箭头区域)
位于单向疏散走道的房间疏散门仅有一个疏散方向,疏散过程中存在折返风险【图示4】。因此,现行标准对其疏散距离的限制更为严格,其最大允许值显著短于双向疏散走道。以高层教学建筑为例,根据《建筑设计防火规范》GB 50016-2014表 5.5.17,双向疏散走道的最大允许距离为30m,而单向疏散走道仅为15m。而对于T形走道中的单向走道区域,通常需要按该段走道长度的2倍计入疏散距离【图示6】。

【图示4】单向疏散走道存在折返风险
当疏散走道仅有一个安全出口时,应全部视为单向疏散走道【图示5】。

【图示5】仅有一个安全出口的疏散走道

【图示6】T形疏散走道
二、双向、单向疏散走道与现行标准的对应关系及应用
1. 双向、单向疏散走道与现行标准的对应关系
根据《建筑设计防火规范》GB 50016-2014第5.5.17条和第5.5.29条规定,可明确表5.5.17和表5.5.29与双向、单向疏散走道的对应关系:
(1)表5.5.17和表5.5.29所述的“位于两个安全出口之间的疏散门(户门)”,统一对应为“位于双向疏散走道的疏散门(户门)”;
(2)表5.5.17和表5.5.29所述的 “位于袋形走道两侧或尽端的疏散门(户门)”,统一对应为“位于单向疏散走道的疏散门(户门)”。
具体对应关系见表1与表2。
表1双向、单向疏散走道与表5.5.17的对应关系

注:该表对应《建筑设计防火规范》GB 50016-2014表5.5.17
表2 双向、单向疏散走道与表5.5.29的对应关系

注:该表对应《建筑设计防火规范》GB 50016-2014表5.5.29
2. 工程应用
在工程应用中,可先判定双向、单向疏散走道的类型,再参照表 1、表 2 确定对应房间疏散门至安全出口的最大允许疏散距离。此方法能有效简化复杂空间条件下的条文适用路径,减少因走道形式多样引发的理解偏差。
3. 核心价值
本专题通过强调“区分双向疏散走道与单向疏散走道类型,并据此明确对应区域内房间疏散门至安全出口的疏散距离”,进一步强化了相关技术要求的适用逻辑与法理依据,有效避免对规范中“位于两个安全出口之间”或“袋形走道”等条文表述的机械套用。
该判定方法在本质上契合《建筑设计防火规范》的立法原意,能够对条文中隐含的疏散逻辑进行科学、直观的表达,同时显著提升设计、审查及施工实施环节的表述清晰度与操作便捷性。尤其针对环形(回字形)、T 形(丁字形)等复杂类型走道,可为疏散距离的判定提供统一依据。例如,对于 T 形走道,其单向疏散走道区域可按该段走道长度的 2 倍计入疏散距离【图示6】。
三、双向、单向疏散走道的应用举例
前面,我们已经介绍双向、单向疏散走道的分类,以及这两种走道形式的疏散距离确定原则。实际应用中,可依据该原则系统解决走道的疏散距离问题。
下面,针对常见的一字形和环形疏散走道,分别说明如下:
1.“一字形”疏散走道
“一字形”走道是最常见的走道形式(【图示1】~【图示5】),其疏散距离的确定方式简单明确。可参照前面所述的双向、单向疏散走道的相关要求执行。
2. “环形(回形)”疏散走道
(1)环形(回形)走道是较为常见的走道形式。若某段走道内的房间疏散门可分别通向两个不同方向并连接至不同的安全出口,则该段走道可判定为双向疏散走道。可参照前面所述的双向疏散走道的相关要求执行。
示例:【图示7】所示疏散走道中,所有房间的疏散门均具备两个疏散方向,房间疏散门至安全出口的距离可按双向疏散走道标准确定。

【图示7】“环形(回形)”疏散走道
(2)对于环形走道中的局部单向疏散走道,其处理方式可参照 T 形(丁字形)走道执行。关于T 形(丁字形)走道,我们将有单独的专题讲解。
四、总结
至此,我们完成了双向、单向疏散走道的专题讲解。
本专题系统阐述了建筑防火中双向、单向疏散走道的概念、规范依据及实际应用。
双向疏散走道位于两个安全出口之间,房间疏散门可朝两个方向通向不同出口,因此允许的疏散距离较长;而单向疏散走道(袋形走道)仅能朝一个方向通行,存在折返风险,规范对其疏散距离限制更为严格。
本专题明确了双向与单向走道的适用原则,可为各类走道的安全疏散距离判定提供统一、清晰的依据,既有助于提升设计、审查及施工环节的工作效率,又能科学、系统地解决常规及复杂形态走道的疏散距离问题。
服务热线:
18586833311
0851-85622159
【微信公众号】